Development of Australian Music Centre Online
www.australianmusiccentre.com.au represents a ground-breaking and highly innovative approach to the documentation of music and related resources.
The underlying software was developed in-house and is an implementation of the Functional Requirements for Bibliographic Records (FRBR) model. FRBR is a project of the International Federation of Library Associations (IFLA), and the AMC's implementation goes well beyond the basic FRBR model to incorporate non-bibliographic records and to provide functionality beyond traditional library catalogues.
- What software does Australian Music Centre Online use?
- Who developed the software?
- Data model overview
- What is FRBR?
- How has Australian Music Centre Online adapted FRBR?
- Entity-relationship digrams
- Additional Project documentation
What software does Australian Music Centre Online use?
In developing AMC Online, we were unable to find any off-the-shelf software which was even vaguley capable of delivering the complex requirements of a highly integrated digital FRBR library catalogue, library circulations system, eCommerce functionality, web magazine, calendar of events, contacts management system and more. The tight integration required between these components meant that an approach of 'gluing together' separate modules was not desirable.
As a result, a bespoke rapid application development approach was utilised to build both the backend systems and frontend website. AMC Online makes almost exlcusive use of free open-source software components, including:
- PHP programming language
- symfony application development framework
- Doctrine object-relational mapping layer
- Postgresql database
- Solr search server
Who developed the software?
The backend cataloguing and administrative software, together with the frontend website, was developed entirely in-house by the staff of the Australian Music Centre, led by Simon Chambers. The AMC wishes to acknowledge the invaluable input made by Toby Vervaart who was responsible for realising the visual design of www.australianmusiccentre.com.au as an in-house consultant.
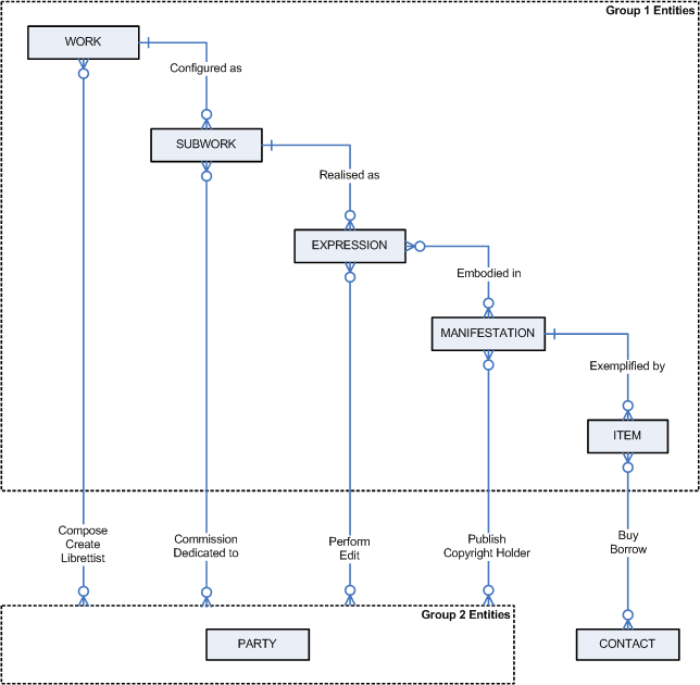
Data Model Overview
Australian Music Centre Online required a data model capable of adequately capturing and documenting the holistic landscape of Australian music. The data model needed to be able to equally accommodate a wide range of approaches to the composition of sound — from traditional score-based practice, to studio-based composition, installations and emerging genres. The model also required the capacity to encompass documentation from both cultural/artistic/research and commercial perspectives and the user access requirements of each.
A high-level overview of the FRBR-based model which was implemented is provided below:
- Works are the unique abstract musical creations of one or more composers or sound artists. Works are purely conceptual and exist outside of any instrumental form or specific occurrence of its performance or materialisation as a recording, sheet music or other form.
- Subworks represent an individual Work configured as a particular combination of instrumental, choral, electronic and other musical forces. As with Works, Subworks are abstract and conceptual.
- Expressions are the realisation of an individual Subwork in a particular mode, such as music notation, alpha-numeric notation, performance or computer code. An Expression signifies additional artistic input/interpretation to the initial creation of its parent Subwork — through roles such as performers, editors, sound engineers and others. Each performance or edition represents a unique and separate Expression of a Subwork. Expressions remain largely abstract in nature and exclude any aspect of physical form which is not integral to the artistic realistion of the Subwork.
- Manifestations are the physical and digital containers which embody one or more Expressions. They represent the products which users can request to buy or borrow.
- Items are discrete instances of individual Manifestations — copies sitting on library shelves which are issued on loan to borrowers or the specific copy a customer receives when purchasing a Manifestation.
- Events are public presentations of music (ie concerts and gigs) held at a specific time and place. Events may feature one or more performance-mode Expressions.
- Honours are the prizes and awards given to people and organisations for their creation of Subworks, Expressions and Manifestations.
- Parties are the people and organisations involved in the creation of all other entites, such as the composers and sound artists of Works, commissioning bodies and dedicatees of Subworks, performers and editors of Expressions, publishers of Manifestations, presenters of Events and more.
- Articles are the content for the Resonate Magazine component of Australian Music Centre Online. Articles are written by Parties and can have Works and other Parties as their subject.
Some simplified examples of how this model is implemented on the AMC website follows:
W1: Ecstatic dances by Ross Edwards
- S1: Version for 2 flutes
- E1: Original edition of the score made by the composer in 1993
- E2: Revised edition of the score made by the composer in January 2004
- M1: Physical score published by the AMC
- I1: AMC Library Reference copy Q788.32/EDW 1 c.1
- I2: AMC Library Loan copy Q788.32/EDW 1 c.2
- E3: Studio performance by Geoffrey Collins in February 1995
- M2: CD Spinning released by Tall Poppies in 1995
- M3: CD Raft song at sunrise released by Tall Poppies in 1998
- E4: Live performance by Sophie Weston and Meredith Beardmore on 1 June 2009
- EV1: Big MAC event at Queensland Conservatorium
- S2: Version for 2 violas
- ...
W2: Break out by Katy Abbott
- S1: Version for solo cello
- E1: Original typeset edition of the score made by the composer in March 2000
- M1: Physical score published by the Australian Music Centre
- M2: Digital eScore published by the Australian Music Centre
- E2: World premiere performance by Caerwen Martin on 12 December 2001
- M3: Non-commercial CD recording of works by Katy Abbott
What is FRBR?
FRBR (Functional Requirements for Bibliographic Records) was the starting point in the development of AMC Online's data model. FRBR is a conceptual model developed by the international library community which is intedned to form part of a 'generation' change in the way library catalogues document materials. Instead of a catalogue's traditional focus on physical or digital containers (eg a book, a score, an MP3 file), FRBR re-focusses attention on the intellectual and creative works inside those containers.
How has Australian Music Centre Online adapted FRBR?
In addition to fully realising a data model for the FRBR conceptual model, AMC Online also implements a number of adaptations to the traditional FRBR model:
- Subwork entity: to distinguish between different instrumental versions of musical works, a new 'Subwork' entity was introduced between FRBR's Work and Expression entities. This was deemed necessary as the first alternative, of documenting different versions as separate Works would have necessitated duplicating attributes which are logically shared by all versions of a work. The other option, to record instrumental variations at the Expression level, would have left no logical place to record instrumental version specific attributes as they would be potentially dispersed among multiple Expressions.
- Event entity: whereas FRBR only permits Expressions to be embodied in Manifestations, AMC Online extends this concept to document instances where performance mode Expressions are realised through their performance at a public event (eg. a concert or gig). These 'Events' form AMC Online's Calendar of Australian Music and can feature the performance of one or more Expressions. Events in AMC Online are therefore different in nature to the Group 3 FRBR 'Event', whereby the latter are documented only insofar as they are the subject of Works (eg. the Spanish Civil War).
- Party entity: for the users of AMC Online, FRBR's Group 2 'Party' entities (individuals and organisations) are of interest not purely by virtue of their relationships to Group 1 entities in the catalogue (as composers, sound artists, performers, etc), but also as entities of interest in their own right. The Party entity in AMC Online therefore covers far greater scope, including including rich biographical information. Relationships between Parties are also documented (eg A studied with B, X was influenced by Y) and roles are introduced to relate Parties to Subworks as commissioning bodies and dedicatees.
- Hybridity: AMC Online only documents musical works and their derivatives as full Group 1 FRBR entities (Work-Subwork-Expression-Manifestation-Item). Books, kits and other monographs which analyse musical works are documented only at the Manifestation-Item level, as full FRBRisation was deemed to offer no benefit to our users. More ephemeral digital content (eg. images, program notes, websites and articles) is only documentated only in the most abridged of formats to record authorship, rights management and, most importantly, relationships to Works, Manifestations, Parties and Events in the catalogue.
- Instrumental subject access: AMC Online implements a sophisticated multi-parent hierachicial classification system to address the complex issue of instrumentation subject access to musical works. This system is designed to enable users to retrieve all works matching a user's desired granularity (eg either a broad request for all flute music or a narrow request for only flute solo with pre-recorded sound). To support users in navigating up and down such a structured hierarchy, it also became necessary for an instrumental classification to be able to have multiple parents. A classification such as SATB Choir with orchestra, for example, needed to be discoverable as a child of both the Choral and Orchestral music hierarchies.
- Honour entity: in documenting the broader landscape of Australian music beyond the bibliographic record, AMC Online adds an entity for documenting the prizes and awards which Parties receieve for creatign and producing Subworks, Expressions and Manifestations.
Entity-Relationship Diagrams
#1. Group 1 - Group 2 Relationships

#2. Group 3 Subject Relationships

#3. Group 4 Entities

#4. Digital Sample Integration
